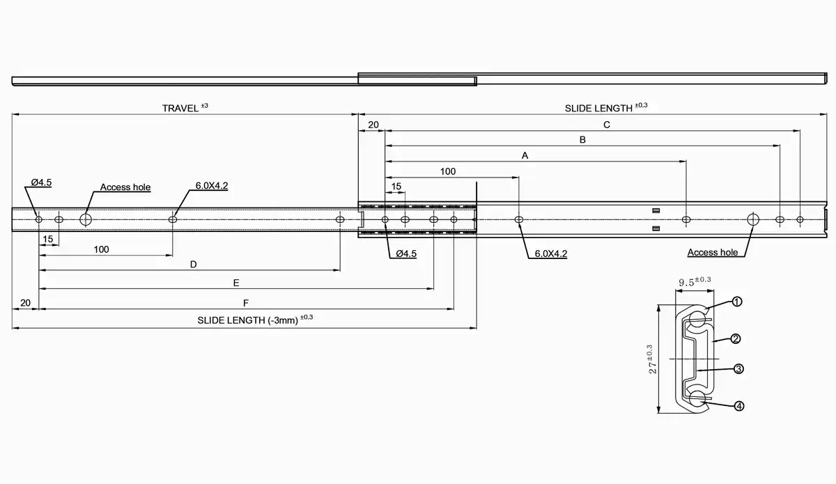
| Part Number | Slide Length (mm) | Travel (mm) | Mounting Hole (mm) ± 0.3 mm | Load Capacity (N/pair) | Product Weight (kg/piece) | Quantity in Package (pieces) | |||||
|---|---|---|---|---|---|---|---|---|---|---|---|
| A | B | C | D | E | F | ||||||
| 200 | 200 | 134 | - | 145 | 160 | - | 145 | 160 | 255 | 0.15 | 60 |
| 250 | 250 | 184 | 150 | 195 | 210 | 150 | 195 | 210 | 265 | 0.19 | 60 |
| 300 | 300 | 222 | 190 | 245 | 260 | 190 | 245 | 260 | 275 | 0.23 | 60 |
| 350 | 350 | 259 | 225 | 295 | 310 | 225 | 295 | 310 | 275 | 0.27 | 60 |
| 400 | 400 | 296 | 265 | 345 | 360 | 265 | 345 | 360 | 265 | 0.31 | 60 |
| 450 | 450 | 334 | 300 | 395 | 410 | 300 | 395 | 410 | 255 | 0.34 | 60 |
| 500 | 500 | 371 | 337 | 445 | 460 | 337 | 445 | 460 | 235 | 0.38 | 60 |
| Number | Part Name | Material | Remark |
|---|---|---|---|
| 1 | Outer member | SPCC | t: 1.6 |
| 2 | Inner member | SPCC | t: 1.4 |
| 3 | Ball retainer | SECC | t: 0.6 |
| 4 | Ball | SWCH | 3/16" |
For requests concerning special sizes or specification change etc., contact our sales staff.